موتورهای DC یکی از انواع پرکاربرد الکتروموتورها در صنایع گوناگون هستند که برای رسیدن به هدف هر سیستمی نیاز به کنترل دور موتور DC در اندازه مدنظر دارند.
روش های متنوعی برای کنترل کردن سرعت چرخش یا همان دور موتورها وجود دارد که
باید بر اساس نیازهای موتورمان یکی از آن ها را با دقت انتخاب کنیم.
برای آشنایی با روش های کنترل دور موتور DC به شما پیشنهاد می کنیم این مقاله را از دست ندهید.
1# کنترل دور موتور DC
در موتور های DC با خاموش و روشن شدن موتور در فرکانس زیاد، اقدام به کنترل دور موتور DC می نمایند.
این کنترل از طریق درایور موتور صورت می گیرد که عمدتا نیز از نوع براش می باشد.
در کنار موتورهای پله ای، موتور دائمی مغناطیسی PMDC متداول ترین نوع موتور کوچک با جریان مستقیم است که
با تولید یک سرعت چرخش مداوم قابل کنترل است.
یک موتور DC اساساً از دو قسمت تشکیل شده است:
- بدنه ثابت موتور موسوم به استاتور (stator)
- قسمت داخلی که چرخش می کند و حرکتی را تولید می کند و به نام روتور (rotor) شناخته می شود.

موتور های DC از سیم پیچ های الکتریکی جداگانه ای تشکیل شده است که
در یک پیکربندی دایره ای در اطراف بدنه فلزی آن به هم متصل شده و نوع پیکربندی سیستم میدانی را تولید می کند.
جریان جاری در این سیم پیچ های روتور باعث تولید میدان الکترومغناطیسی لازم می شود.
میدان مغناطیسی دایره ای تولید شده توسط سیم پیچ آرمیچرها قطب های شمالی و جنوبی را در اطراف آرمیچر تولید می کند که
توسط آهن ربا های دائمی استاتور دفع یا جذب می شوند و یک حرکت چرخشی حول محور مرکزی موتورها ایجاد می کنند.

2# درایور مناسب موتور DC
جهت انتخاب درایور مناسب برای کنترل دور موتور DC لازم است 2 فاکتور زیر را در نظر داشته باشیم:
- ولتاژ درایور موتور DC: یکی از مواردی که باید به آن دقت شود بازه ای است که درایور موتور DC می تواند در آن کار کند.
عمدتا می توان این بازه را در دفترچه راهنمای موتور DC مشاهده نمود.
هر درایور دارای ولتاژ مناسبی جهت کارکردن است که اغلب روی درایور قابل مشاهده است. - جریان نامی در موتور DC: در کنار موردی که ذکر شد، باید به میزان حداکثری جریان لحظه ای و نامی هم توجه لازم را مبذول نمایید.
هنگامی که جریان نامی یک درایور 30 آمپر باشد، می توان در نظر داشت که
در صورتی که موتور به صورت آنی در حدود یک دقیقه دارای آمپری بالاتر باشد،
درایور قابلیت تحمل جریان و کنترل دور موتور DC را داشته باشد.

1-2# کاربرد های درایور در موتورهای DC
هنگامی که تصمیم دارید کنترل سرعت و کنترل دور موتور DC را داشته باشید، نیاز به درایور DC دارید.
البته درایورها کاربرد های دیگری نیز دارند که در جهت تغذیه تمامی تجهیزاتی که مصرف برق DC دارند،
ترمزهای DC یا دریچه های کنترل ولتاژ DC از درایور DC استفاده می شود.
این نکته مهم است که در نظر داشته باشید که تغذیه درایور باید مطابق با تغذیه نامی موتور در نظر گرفته شود.
به عبارتی مبنای ولتاژ در درایور باید ولتاژ موتور باشد.
3# روش های کنترل دور موتور DC

مورد بعدی که باید در نظر گرفته شود روش های کنترل دور موتور DC می باشد که عمدتا به 3 صورت ذیل ممکن است:
- به شکل دستی و از طریق یک ولوم، میزان سرعت آن را کم یا زیاد نمود.
- از طریق تغییر ولتاژ آنالوگ که به درایور می آید این کار صورت گیرد.
- از طریق پالس ها که منبع آن می تواند یک میکروکنترلر باشد، در درایور فرمان کنترل سرعت را ایجاد نمود.
همچنین این امکان وجود دارد که از روش soft starter برای کنترل دور موتور DC استفاده کنیم.
در این شرایط هنگامی که درایور دارای جریان بالایی می باشد، سرعت موتور با شیبی ملایم افزایش یافته و باعث دوام و طول عمر بالاتر تجهیزات الکتریکی می شود.
این احتمال وجود دارد که در برخی از درایورها، در کنار کلیدهای دستی، لینک های خارجی وجود داشته باشد که
بتوان آن را روی تابلو نصب کرده و کنترل دور موتور DC را انجام داد.
4# موتور DC آهنربا دائمی
همان طور که آرمیچر می چرخد جریان الکتریکی از پایانه های موتور سیم پیچ آرمیچر از طریق تیغه های کربنی ایجاد می شود و
یک میدان مغناطیسی دیگر تولید می کند.
هر بار که آرمیچر می چرخد یک سری جدید از سیم پیچ های آرمیچر انرژی می گیرند و
آرمیچر را مجبور به چرخش بیشتر می کنند.
بنابراین سرعت چرخش یک موتور DC و کنترل دور موتور DC، به تعامل بین دو میدان مغناطیسی بستگی دارند که
توسط آهن رباهای ثابت استاتور و دیگری توسط آرمیچر های مغناطیسی چرخان تنظیم می شوند و
با کنترل این تعامل می توانیم سرعت چرخش را کنترل کنیم.
میدان مغناطیسی تولید شده توسط آهن ربا های دائمی استاتور ثابت است و قابل تغییر نیست؛
اما اگر با کنترل جریان عبوری از سیم پیچ ها قدرت آرمیچرها را تغییر دهیم،
با کنترل جریان عبوری از سیم پیچ ها شار مغناطیسی کم و بیش تولید می شود؛
در نتیجه باعث ضعیف یا قوی تر شدن تعامل گردیده و در نتیجه سرعت دور موتور سریع تر یا کندتر می شود.

5# کنترل موتور با رئوستات و مدولاسیون پالس
چگونه می توان جریان را از طریق موتور کنترل کرد؟
اغلب سعی می کنند سرعت موتور DC را با استفاده از یک مقاومت متغیر بزرگ به نام رئوستات به صورت سری با موتور کنترل کنند.
اگر چه این ممکن است کارساز باشد، همان طور که در مسابقات اتومبیل رانی عمل می کنند که
گرمای زیادی ایجاد می کند و در مقاومت باعث هدر رفتن نیرو می شود.
یک راه ساده برای کنترل دور موتور DC، تنظیم مقدار ولتاژ در ترمینال های آن است و
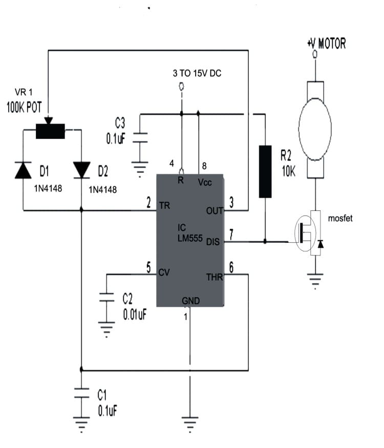
می توان با استفاده از Pulse Width Modulation یا PWM به این مهم دست یافت.
همان طور که از نام آن پیداست، کنترل سرعت پالس با حرکت موتور با یک سری پالس های ON-OFF و تغییر چرخه کار ممکن می شود؛
در حالی که در کسری از زمان، ولتاژ خروجی در شرایط OFF پالس ها، فرکانس را ثابت نگه می دارد.
توان وارده به موتور را می توان با تغییر دادن عرض این پالس های اعمال شده و
در نتیجه تغییر ولتاژ متوسط DC اعمال شده به ترمینال های موتور کنترل کرد.
با تغییر یا تعدیل زمان این پالس ها می توان کنترل دور موتور DC را انجام داد.
هرچه پالس روشن باشد، موتور سریع تر می چرخد. به همین ترتیب، هرچه پالس روشن کوتاه تر باشد موتور کندتر چرخش خواهد کرد.
به عبارت دیگر، هر چه عرض پالس بیشتر باشد، ولتاژ متوسط بیشتری که به پایانه های موتور وارد می شود،
شار مغناطیسی داخل سیم پیچ های آرمیچر را قوی تر می کند و موتور با سرعت بیشتری می چرخد.

6# مزایای مدولاسیون پالس برای کنترل دور موتور DC
استفاده از مدولاسیون پالس برای کنترل دور موتور DC، دارای این مزیت است که
افت توان در ترانزیستور سوئیچینگ کم است؛ زیرا ترانزیستور یا کاملاً روشن است یا کاملا خاموش.
در نتیجه ترانزیستور سوئیچینگ توان بسیار کمتری را تلف می کند و
به آن یک نوع کنترل خطی می دهد که منجر به پایداری بهتر سرعت می شود.
همچنین دامنه ولتاژ موتور ثابت می ماند؛ بنابراین موتور همیشه در قدرت کامل است.
نتیجه این است که موتور می تواند بدون کند شدن چرخش کند.
مدولاسیون پالس یک روش عالی برای کنترل میزان انرژی تحویل داده شده به یک بار بدون اتلاف هرگونه انرژی می باشد.
از مدار فوق می توان برای کنترل سرعت فن یا کم نور شدن لامپ های DC یا LED نیز استفاده کرد.
7# چپ گرد و راست گرد موتورهای DC
یکی از مواردی که باید هنگام کنترل دور موتور DC به آن توجه داشته باشید، این است که موتوری که تهیه کرده اید،
تنها در 1 جهت، حرکت و چرخش دارد یا از نوع راست گرد و چپ گرد است.
برخی از درایورها نمی توانند این گونه موتور های 2 جهته را کنترل کنند.
این نکته را می بایست هنگام انتخاب درایور مد نظر داشته باشید.
![]() |
نظرتون درباره این مقاله چیه؟
ما رو راهنمایی کنید تا اون رو کامل تر کنیم و نواقصش رو رفع کنیم.
توی بخش دیدگاه ها منتظر پیشنهادهای فوق العاده شما هستیم.





سلام وقت بخیر
من در حال ساخت یک توربو شارژ برای ماشینم هستم و قسمتی کنترل دور موتور مشکل دارم
و نمیدونم چطور ی مداری بسازم ک نسبت ب دور موتور یا فشار اهرم گاز ماشین سرعت توربوشارژ تغییر کنه ، کم و زیاد بشه
اگه راهنماییم کنید ممنون میشم
سلام خدمت شما دوست عزیز
لطفا سوالات تخصصی خودتان را در قسمت فروم سایت به ادرس لینک زیر مطرح بفرمایید تا عزیزان راهنمایی کنند
https://katibeha.com
موفق و موید باشید.
سلام،من میخام ی سروو موتور رو با استفاده از ی گیرنده و فرستنده از راه دور ،که برای ماشین آرسی هست،رو کنترل کنم
ماژول کنترل از راه دور فقط برای ارمیچرع و من میخام سروو رو کنترل کنم ،و اینکه بصورت دقیق سروو موتور رو ب چپ یا راست و بصورت سرعت زیاد و خیلی کم کنترل کنم ،چه ماژول های باید بگیرم که فقط بصورت مونتاژ استفاده کنم و نیازی ب خرید اردینو و برنامه نویسی نباشه؟
سلام همراه گرامی
از همراهی شما با سایت نماتک متشکریم.
با عرض پوزش ما یک مجموعه آموزشی هستیم و در زمینه های فنی ارائه خدمات و مشاوره و دانش مرتبط برای پاسخگویی به سوالات تخصصی عزیزان رو در بخش کامنت های سایت نداریم.
تنها راه پیشنهادی ما این هست که از فضای فروم نماتک برای دریافت راهنمایی استفاده بفرمایید تا عزیزانی که در این زمینه دانش و شناخت کافی دارند، پاسخگوی سوالات شما باشند.
آدرس فروم نماتک: https://katibeha.com/
موفق باشید.
سلام باعرض خسته نباشیدازبه اشتراک گذاشتن دانستهاوعلم وفنون خودکه قطعانتیجه سالهاتلاش شمامیباشدباتشکرویژه وقدردانی کرد.من بشخصه تاحدودی ازمطالب فوق لذت بردم ومواردزیادی رااموختم.ودرکل ازشماممنون ومتشکرم
سلام خدمت شما بزرگوار
سپاس بیکران بابت زمانی که برای درج نظر لطف خودتون در سایت ما قرار دادید.
موفق باشید.
سلام من میخوام یک اسکوتر برقی درست کنم و نحوه نصب اون کنترلر و درایو DC رو میخوام بدونم
سلام خدمت شما دوست عزیز.
لطفا سوالات تخصصی خودتان را در قسمت فروم سایت به ادرس لینک زیر مطرح بفرمایید تا عزیزان راهنمایی کنند
https://katibeha.com
از همراهی شما با تیم نماتک سپاسگزار هستیم.
موفق و پیروز باشید.
سلام .یه سوال این ارمیچر های پرینتر اپسون ال کیو ۳۰۰+رو با چه قطعه ای میشه روشنش کرد ممنون؟
سلام جناب حسین پور
ممنون از همراهی شما با سایت نماتک
برای دریافت پاسخ به سوالات تخصصی از جانب عزیزانی که در این حوزه مهارت و تجربه دارند لطفا سوالتون رو در تالار گفتگوی نماتک به آدرس زیر مطرح بفرمایید.
https://katibeha.com/
موید باشید